找回密码
 立即注册

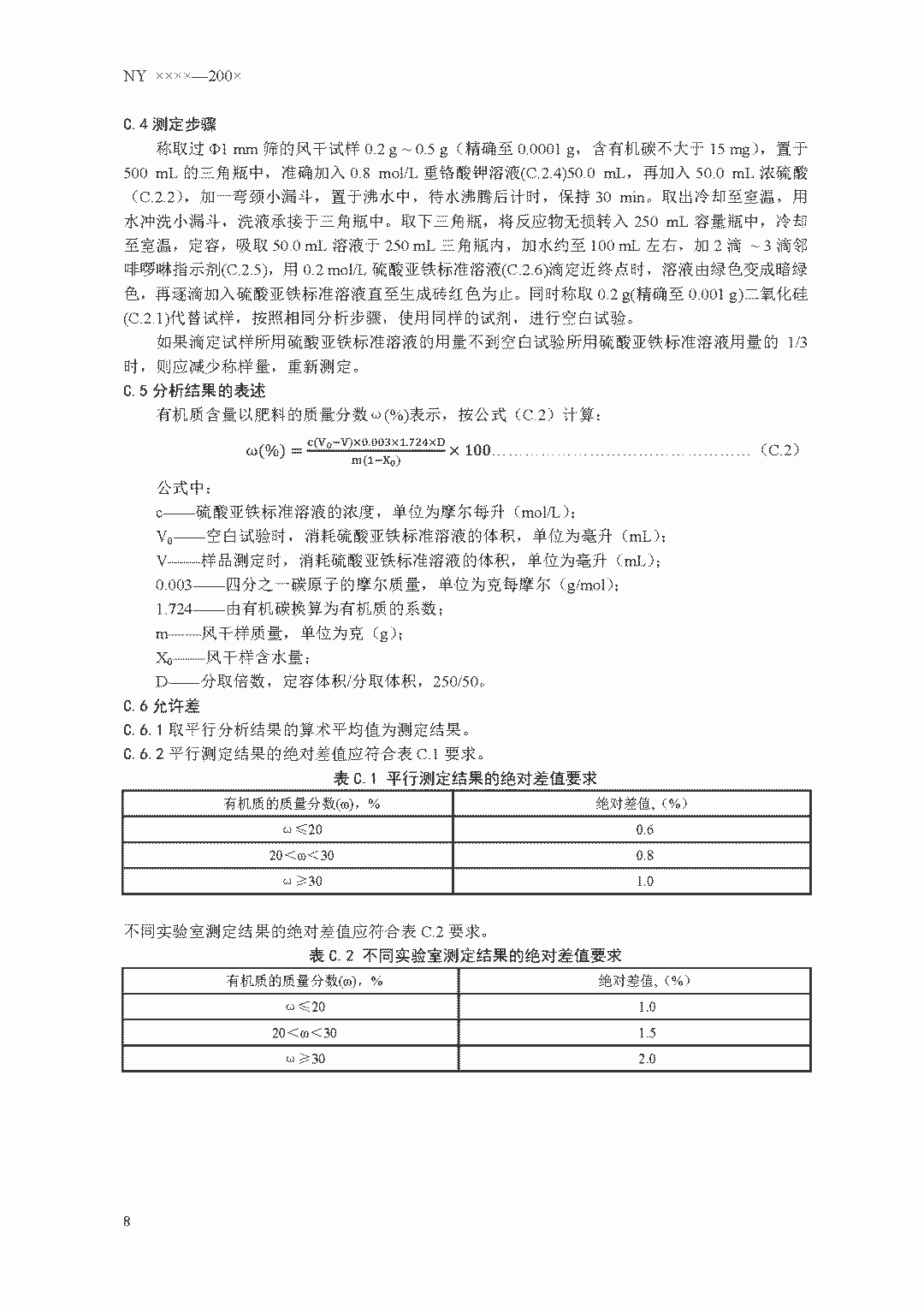
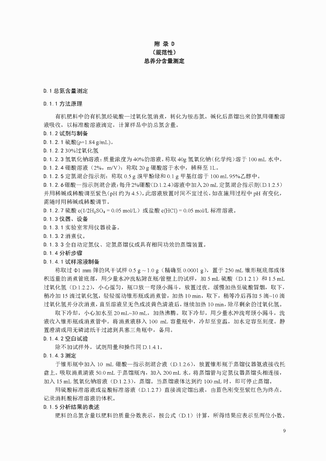
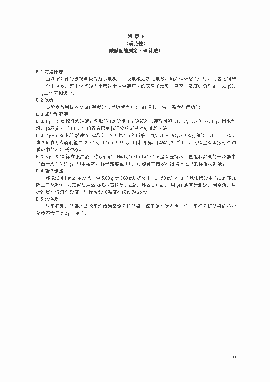
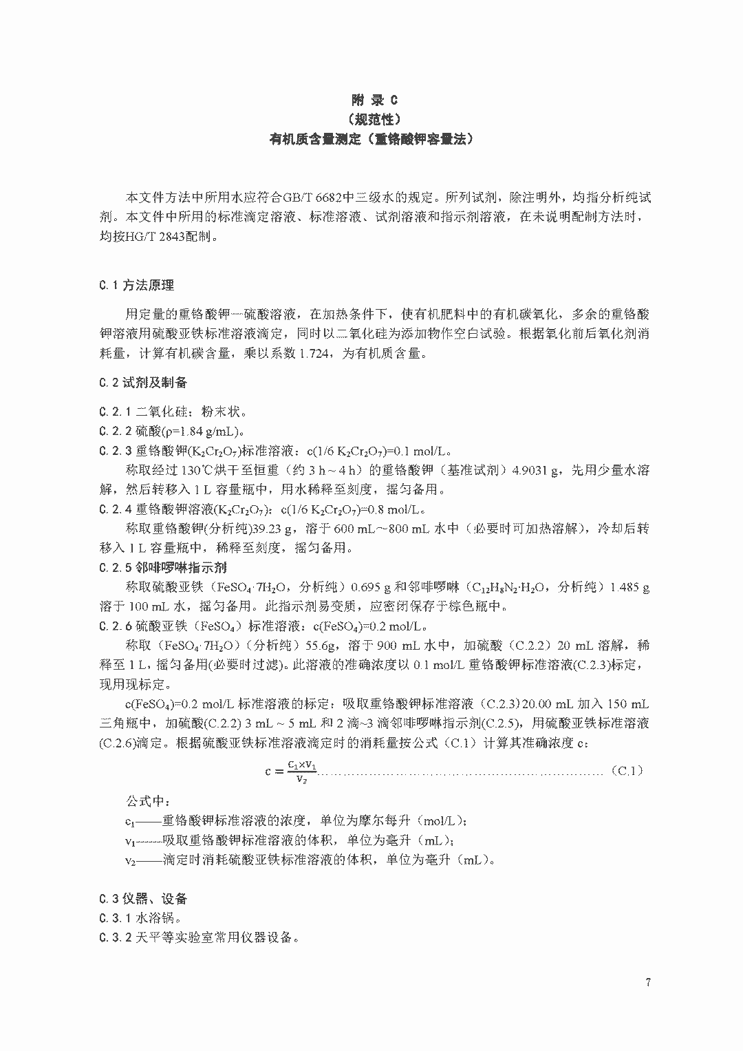
《有机肥料》(NY/T525-2021)新标准解读

2022-11-1 13:50| 发布者: admin| 查看: 214| 评论: 0

摘要: 2021年5月7日,中华人民共和国农业农村部公告第424号文件发布公告:《有机肥料》等153项标准经专家审核通过,现发布为中华人民共和国农业行业标准。其中《有机肥料》标准自2021年6月1日起实施,其它标准自2021年11月 ...
《有机肥料》(NY/T525-2021)最新标准



123

路过

雷人

握手

鲜花

鸡蛋

最新评论

QQ|Archiver|手机版|小黑屋|雄启汇|雄启识慧云上智库:您身边的行业研究顾问 |网站地图

GMT+8, 2025-10-2 16:15 , Processed in 7.601356 second(s), 28 queries .

Powered by Discuz! X3.5

© 2001-2025 Discuz! Team.

返回顶部