找回密码
 立即注册

月薪高达28万!香港“抢人大战”再升级

2023-4-21 06:56| 发布者: 1005790714| 查看: 997| 评论: 1

摘要: 香港特区政府“抢人大战”又放大招。近日香港商务及经济发展局发布“一带一路”专员职位和“投资推广署署长”两个招聘岗位,月薪均接近28万港元,引发市场广泛关注。以“一带一路”专员为例,该岗位月薪高达279850港 ...

香港特区政府“抢人大战”又放大招。

近日香港商务及经济发展局发布“一带一路”专员职位和“投资推广署署长”两个招聘岗位,月薪均接近28万港元,引发市场广泛关注。

以“一带一路”专员为例,该岗位月薪高达279850港元。该份工作的合约为3年,满3年后,香港特区政府还会发放一笔约满酬金,金额为合约期内所得底薪总额的15%。以此计算,该职位3年将获得薪酬1158万港元

这两个岗位入职条件中都强调“普通话流利”。同时,还要求应聘者具有国际视野,具备内地工作经验或者熟悉内地与香港的营商环境等。

有业内人士认为,此次香港高薪招聘背后,一方面反映出目前香港对于招募高端人才的重视,另一方面也体现近年来香港与内地互联互通不断加速,正积极向内地“引资”“引才”。

要求强调熟悉内地营商环境、普通话流利

香港特区政府官网显示,此次香港商务及经济发展局(下称“商经局”)发布的“一带一路”专员职位将按非公务员合约条款受聘,月薪高达279850港元。申请人于获聘时须为香港特区永久性居民,“一带一路”专员负责领导商经局辖下的“一带一路”办公室,推展香港参与“一带一路”建设的工作。

另一个月薪超27万港元的岗位是商经局发布的投资推广署署长一职,属于公务员序列,每月薪资为271800~279850港元。

值得注意的是,这两个高薪岗位虽然具体职责并不相同,但却有相同之处:第一,对工作年限有一定限制,要求具备管理层经验。“一带一路”专员要求具备最少15年担任高层行政及管理职位的经验,投资推广署署长要求具备最少15年与市场营销、业务拓展或投资及贸易推广相关工作经验,其中最少5年担任高层管理职位。第二,都有涉及或强调与内地的对接工作经验,如前者的入职条件中强调“过去5年内,具备最少2年与内地当局或大型内地企业有事务往来的经验”,后者的入职条件包括“熟悉内地与香港的营商环境”。第三,两个岗位都要求会流利或良好的普通话。事实上,除此类高端人才岗位外,香港近期不少普通招聘岗位条件中亦强调要会普通话。以金融行业为例,记者在查阅香港特区政府劳工处互动就业平台时发现,目前该网站香港金融岗位空缺约为423类,其中近半数要求“熟练掌握普通话”或“一般掌握普通话”。

有业内分析人士认为,这也反映出目前香港特区政府对熟悉内地、具备一定内地资源关系的资深人才持欢迎态度。

在香港特区政府官网中,除这两个岗位外,月薪超10万港元以上的还有特首政策组的研究主任(国际关系)、卫生署的合约高级医生等,月薪均在12万港元左右。

高薪招聘背后:香港内地“引才”步调密集

在超高月薪招聘背后,实际折射出香港特区政府正以更加积极的态度,强化引资、引才节奏,内地则是其重要发力点。

此前香港人才缺口呈放大之势,不少行业招工难问题凸显。根据去年10月香港特首李家超发表的首份《施政报告》中的数据,香港过去两年本地劳动人口流失约14万人。与此同时,随着香港经济逐步回暖,劳工需求量开始增加。香港税务局今年4月3日发出了约31万张雇主报税表,较上年度增加约1万张。

或是为解决这一燃眉之急,从去年下半年开始,香港在引入内地人才方面动作频频。在《施政报告》中,“抢企业”“抢人才”成为重点聚焦方向之一。除面向中高端人才,也兼顾了其他程度的就业人士,包括香港的外地应届生或此前在香港就读的外地大学生。

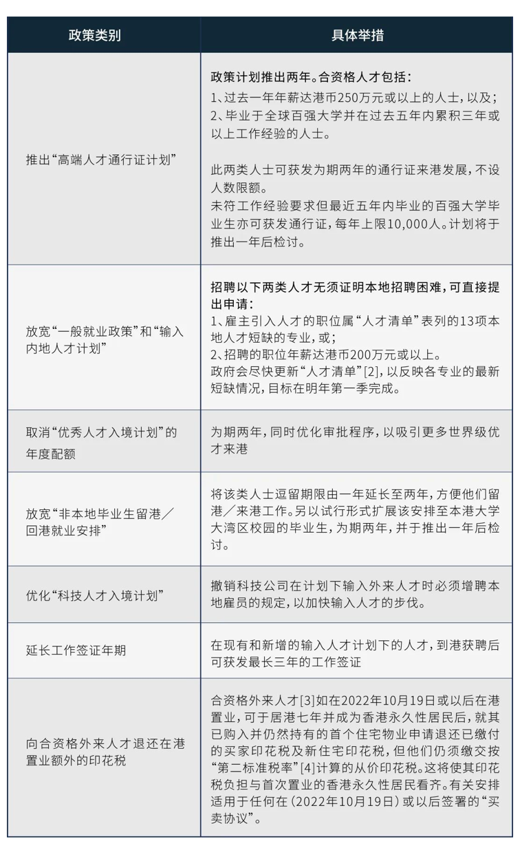
此后政策开始陆续落地。在高端人才引入方面,去年12月底香港推出“高端人才通行证计划”,该计划旨在每年吸纳至少35000名高薪人士或高学历人才,包括过去1年年薪达250万港元或以上的人士,以及毕业于全球百强大学并在过去5年内累积3年或以上工作经验的人士。这两类人士可获发为期2年的通行证来港发展,不设人数限额。

在现存的专才计划方面,香港针对“一般就业政策”和“输入内地人才计划”进行优化。例如,雇主引入人才的职位如果属于“人才清单”13项本地人才短缺的专业,或招聘的职位年薪达200万港元或以上,无须证明本地招聘困难,可直接提出申请。

除此之外,今年4月初香港《2023年印花税(修订)(第2号)条例草案》刊宪,以实施去年《施政报告》中宣布的招揽人才措施:以指定输入人才计划来港的非香港永久性居民,如在去年10月19日或之后在港购置住宅物业,成为香港永久性居民后可申请退税。同样在4月,香港特区政府劳工及福利局(下称“劳福局”)正筹备于年中成立实体的“香港人才服务窗口”,为人才提供在港的定居、求职、子女就学等一站式服务。

从近期公布的数据来看,这些政策已经起到一定成效。劳福局公布的数据显示,截至3月14日,在不到三个月的时间里,特区政府相关入境计划已收到约40000份申请。

“抢”哪些人才?金融领域受欢迎

在本轮香港“抢人”大战中,金融业成为发力的“重头戏”。根据香港特区政府公布的《香港人才清单》,在13类重点引入专才中,涉及资产管理合规专才、社会及管治(ESG)相关财经专才、精算师、金融科技专才等多个金融领域。“人才清单”内的专业人才,若通过“优才计划”申请来港定居,可以在综合计分制下获得30分加分。

实际上,内地来港金融人才占比位居“榜首”,且正逐年扩大。据香港特区政府入境事务处统计,2022年,根据输入内地人才计划获批来港人士共计11768人,较上年增长2703人。其中金融服务人才2413人,人数较去年增长4.27%,且在所有来港行业中占比最大。

在金融领域,私人财富管理专才、ESG相关财经专才等较受欢迎和争抢,这与香港金融发展的方向亦有关。

香港私人财富管理近年来正处于发展“快车道”。根据香港证监会2022年7月发布的《2021年资产及财富管理活动调查》报告,香港资产及财富管理业务总规模持续增长,从2018年的23.96万亿港元到2021年的35.55万亿港元,三年增幅接近50%。

与此同时,行业的人才缺口问题依然突出。毕马威发布的《2022年香港私人财富管理报告》称,吸引并留住人才仍然是(香港)私人财富管理行业的一大问题。移民和转行是香港私人财富管理专业人士流失的主要原因。值得担忧的是,在30~40岁的人群中这类情况尤为显著,通常此类人群会在未来5~10内达到业绩顶峰。

为解决这一问题,香港特区政府在人才引入方面也频频释放利好。3月22日,香港证监会发布有关牌照发放规定的简易参考指南,其中提到“香港证监会的发牌制度允许灵活处理一些符合相关条件的牌照申请。我们承认在内地所取得的学历、执业资格、行业经验以及管理经验以满足发牌要求”。这也被业内认为是放宽香港金融行业的内地执业人员门槛的明显信号。

另外,随着香港绿色金融业务逐步发展壮大,此前特区政府曾表示,未来对ESG相关财经人才的需求预计会增加,将在个人和机构层面推进多项措施加强香港ESG人才培训,并已预留2亿港元,推出为期三年的“绿色和可持续金融培训先导计划”,向接受可持续金融培训及获取相关资历的人士提供资助。

根据香港当地媒体报道,去年9月香港财经事务局局长兼库务局局长许正宇接受采访表示,特区政府计划提供现金补贴和放宽移民要求,以吸引金融科技和ESG人才。

  • 什么页游能3分钟就1000级?

    高爆打金服广告
    了解详情

  • 路过

    雷人

    握手

    鲜花

    鸡蛋
    发表评论

    最新评论

    引用 兄弟连000 2023-4-21 07:56
    今天可以给你28万,明天就可以让你卷铺盖

    查看全部评论(1)

    QQ|Archiver|手机版|小黑屋|雄启汇|雄启识慧云上智库:您身边的行业研究顾问 |网站地图

    GMT+8, 2025-10-4 04:36 , Processed in 2.644167 second(s), 27 queries .

    Powered by Discuz! X3.5

    © 2001-2025 Discuz! Team.

    返回顶部